硬汉嵌入式论坛

 找回密码
 立即注册
查看: 441|回复: 2
收起左侧

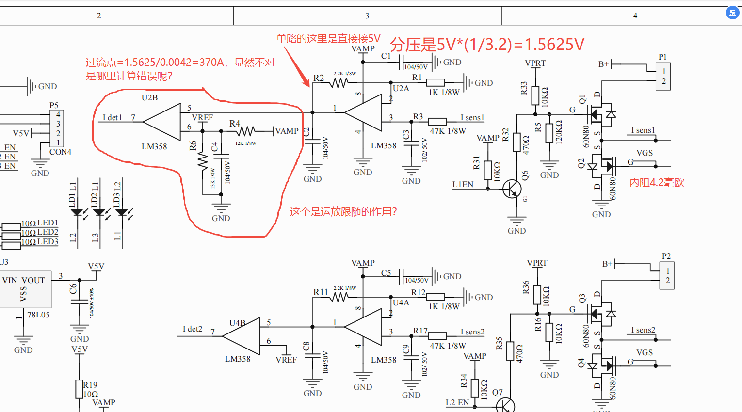
利用MOS内阻作为电流采样电阻的过流点计算,计算方法错在哪里?(VAMP=5V)

[复制链接]

303

主题

124

回帖

1033

积分

至尊会员

积分
1033
发表于 2025-11-4 11:34:11 | 显示全部楼层 |阅读模式
利用MOS内阻作为电流采样电阻的过流点计算,计算方法错在哪里?(VAMP=5V)
利用MOS内阻作为电流采样电阻的过流点计算.png
回复

使用道具 举报

0

主题

68

回帖

68

积分

初级会员

积分
68
发表于 2025-11-4 14:16:52 | 显示全部楼层
MOS内阻是变化的吧。精度不高,可以作为电流采集吗
回复

使用道具 举报

303

主题

124

回帖

1033

积分

至尊会员

积分
1033
 楼主| 发表于 2025-12-19 17:34:18 | 显示全部楼层
了无 发表于 2025-11-4 14:16
MOS内阻是变化的吧。精度不高,可以作为电流采集吗

是的  内阻是变化的
回复

使用道具 举报

您需要登录后才可以回帖 登录 | 立即注册

本版积分规则

QQ|小黑屋|Archiver|手机版|硬汉嵌入式论坛

GMT+8, 2026-3-14 16:30 , Processed in 0.373633 second(s), 25 queries .

Powered by Discuz! X3.4 Licensed

Copyright © 2001-2023, Tencent Cloud.

快速回复 返回顶部 返回列表