硬汉嵌入式论坛

 找回密码
 立即注册
查看: 880|回复: 1
收起左侧

[ETH PHY] DM9161C,DM9161A和DM9162的RX/TX共模输入电压不同

[复制链接]

1万

主题

7万

回帖

11万

积分

管理员

Rank: 9Rank: 9Rank: 9

积分
119430
QQ
发表于 2025-6-17 08:45:19 | 显示全部楼层 |阅读模式

1.png

2.png

3.png
回复

使用道具 举报

1

主题

5

回帖

8

积分

新手上路

积分
8
发表于 2025-9-30 14:01:18 | 显示全部楼层
本帖最后由 axw_fae 于 2025-9-30 17:05 编辑

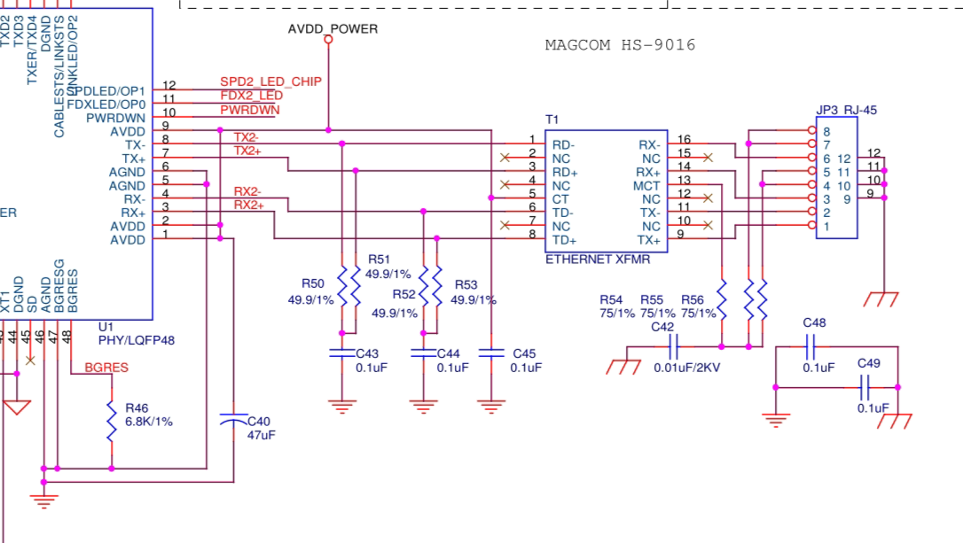
dm9161a / dm9161c / dm9162  因為制程不同,所以其内部的电平不同!


VICM 所需要的电平,和 芯片 pin 1, 2, 9  的 avdd_pw (芯片输出脚) 一致,只要将 avdd_pw 连接到网络滤波器上的 ct 即可!
无需再考虑使用其他的电源芯片来提供电源!

除非网络滤波器和 phy 芯片不在同一个 pcb 上,為了 layout 方便,要在 网络滤波器那一边单独提供电源!
此时就要参考 datasheet 上的资料,提供对应的电平到网络滤波器上!

scrnli_6sPWQWDsE4Vr5i.png
回复

使用道具 举报

您需要登录后才可以回帖 登录 | 立即注册

本版积分规则

QQ|小黑屋|Archiver|手机版|硬汉嵌入式论坛

GMT+8, 2025-11-22 02:26 , Processed in 0.040271 second(s), 27 queries .

Powered by Discuz! X3.4 Licensed

Copyright © 2001-2023, Tencent Cloud.

快速回复 返回顶部 返回列表