硬汉嵌入式论坛

 找回密码
 立即注册
查看: 3775|回复: 11
收起左侧

[有问必答] 关于CAN通讯多节点问题

[复制链接]

2

主题

9

回帖

15

积分

新手上路

积分
15
发表于 2019-9-12 08:56:11 | 显示全部楼层 |阅读模式
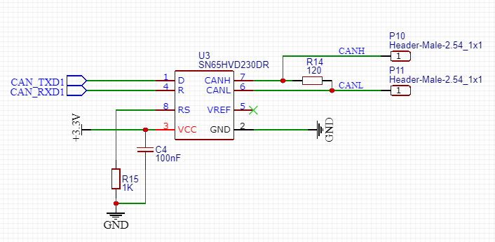
现在是这样的,在使用过程中只能使用两个板通讯,如果多加一个的话就通讯不正常。丢包或者是发送失败。

电路

电路

配置

配置

配置

配置
回复

使用道具 举报

1万

主题

7万

回帖

11万

积分

管理员

Rank: 9Rank: 9Rank: 9

积分
119439
QQ
发表于 2019-9-12 09:19:49 | 显示全部楼层
那个电阻R14,在手拉手连接方式中,仅首尾需要接上
回复

使用道具 举报

2

主题

9

回帖

15

积分

新手上路

积分
15
 楼主| 发表于 2019-9-12 09:31:38 | 显示全部楼层
是的电阻就首尾有。就是看不出来啥原因。。
回复

使用道具 举报

7

主题

114

回帖

135

积分

初级会员

积分
135
发表于 2019-9-12 09:45:52 | 显示全部楼层
注意下CAN的波特率,如果有一个CAN节点波特率不正确,整个总线是不正常的、
回复

使用道具 举报

43

主题

1075

回帖

1209

积分

至尊会员

积分
1209
发表于 2019-9-12 09:48:35 | 显示全部楼层
看现象是驱动能力不够吧?多大的波特率?
回复

使用道具 举报

2

主题

9

回帖

15

积分

新手上路

积分
15
 楼主| 发表于 2019-9-12 10:04:19 | 显示全部楼层
500K的波特率
回复

使用道具 举报

2

主题

9

回帖

15

积分

新手上路

积分
15
 楼主| 发表于 2019-9-12 10:05:08 | 显示全部楼层
maksim 发表于 2019-9-12 09:45
注意下CAN的波特率,如果有一个CAN节点波特率不正确,整个总线是不正常的、

程序是一样的
回复

使用道具 举报

10

主题

128

回帖

158

积分

初级会员

积分
158
发表于 2019-9-12 11:10:04 | 显示全部楼层
你是每个设备都有终端电阻么?
回复

使用道具 举报

1万

主题

7万

回帖

11万

积分

管理员

Rank: 9Rank: 9Rank: 9

积分
119439
QQ
发表于 2019-9-12 11:57:28 | 显示全部楼层
我突然想起了一个问题,你这个测试,任意两个板子直接都可以正常通信吗,之前有遇到过其中一个PHY芯片坏了。
回复

使用道具 举报

2

主题

9

回帖

15

积分

新手上路

积分
15
 楼主| 发表于 2019-9-12 12:23:39 | 显示全部楼层
eric2013 发表于 2019-9-12 11:57
我突然想起了一个问题,你这个测试,任意两个板子直接都可以正常通信吗,之前有遇到过其中一个PHY芯片坏了 ...

问题找到了,我的电源用的是24转3.3的开关电源,电源的干扰太厉害了。电源处理有问题。
回复

使用道具 举报

2

主题

9

回帖

15

积分

新手上路

积分
15
 楼主| 发表于 2019-9-12 12:39:25 | 显示全部楼层
596142041 发表于 2019-9-12 11:10
你是每个设备都有终端电阻么?

谢谢,问题找到了,是电源问题
回复

使用道具 举报

43

主题

1075

回帖

1209

积分

至尊会员

积分
1209
发表于 2019-9-12 14:29:06 | 显示全部楼层
jerryjll 发表于 2019-9-12 12:23
问题找到了,我的电源用的是24转3.3的开关电源,电源的干扰太厉害了。电源处理有问题。

意外的角度
回复

使用道具 举报

您需要登录后才可以回帖 登录 | 立即注册

本版积分规则

QQ|小黑屋|Archiver|手机版|硬汉嵌入式论坛

GMT+8, 2025-11-22 18:27 , Processed in 0.046592 second(s), 27 queries .

Powered by Discuz! X3.4 Licensed

Copyright © 2001-2023, Tencent Cloud.

快速回复 返回顶部 返回列表