硬汉嵌入式论坛

 找回密码
 立即注册
查看: 112|回复: 1
收起左侧

[客户分享] 兆易创新GD32C113的选项字节配置

[复制链接]

1万

主题

7万

回帖

12万

积分

管理员

Rank: 9Rank: 9Rank: 9

积分
121980
QQ
发表于 3 天前 | 显示全部楼层 |阅读模式
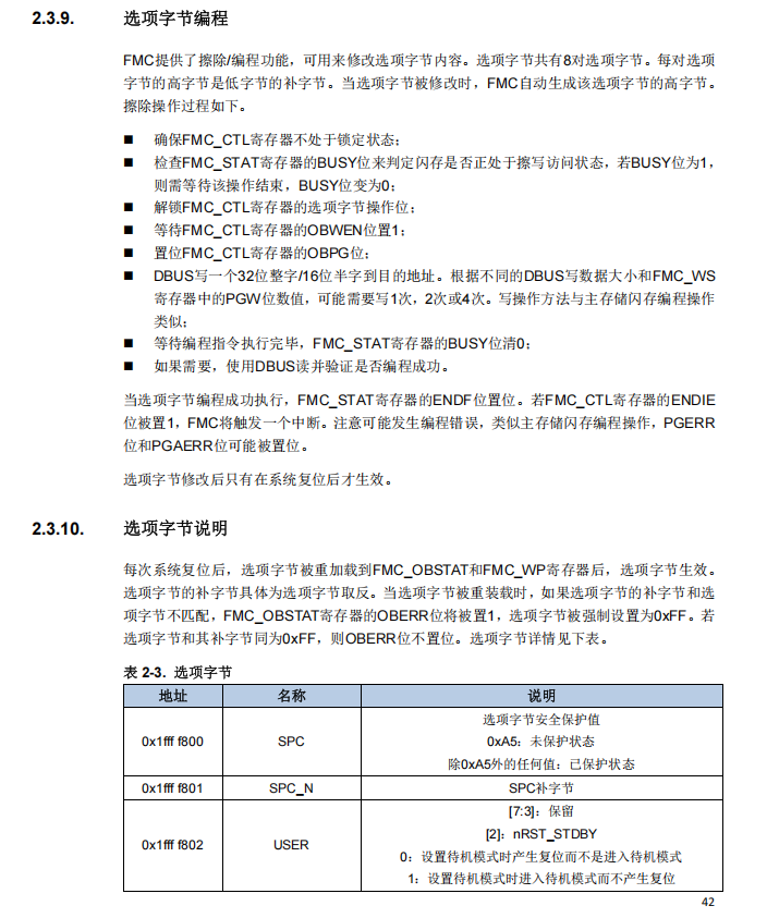
1.png


2.png
回复

使用道具 举报

1万

主题

7万

回帖

12万

积分

管理员

Rank: 9Rank: 9Rank: 9

积分
121980
QQ
 楼主| 发表于 3 天前 | 显示全部楼层
TOOL端已经做了支持



回复

使用道具 举报

您需要登录后才可以回帖 登录 | 立即注册

本版积分规则

QQ|小黑屋|Archiver|手机版|硬汉嵌入式论坛

GMT+8, 2026-4-10 13:05 , Processed in 0.965881 second(s), 27 queries .

Powered by Discuz! X3.4 Licensed

Copyright © 2001-2023, Tencent Cloud.

快速回复 返回顶部 返回列表