硬汉嵌入式论坛

 找回密码
 立即注册
查看: 46|回复: 0
收起左侧

十进制计算机硬件体系结构及“独值”量化逻辑运算革命 (二) 十值量化逻辑门电路

[复制链接]

1

主题

0

回帖

3

积分

新手上路

积分
3
发表于 昨天 11:01 | 显示全部楼层 |阅读模式
关键词:十值门电路   十值加法器   十值阵列式乘法器  十值触发器
十值十进制及N值N进制逻辑其本质是“独值”逻辑的累计组合形态,而“独值”逻辑和二值逻辑又充分兼容,于是十值十进制及N值N进制逻辑和二值逻辑亦是充分兼容的。
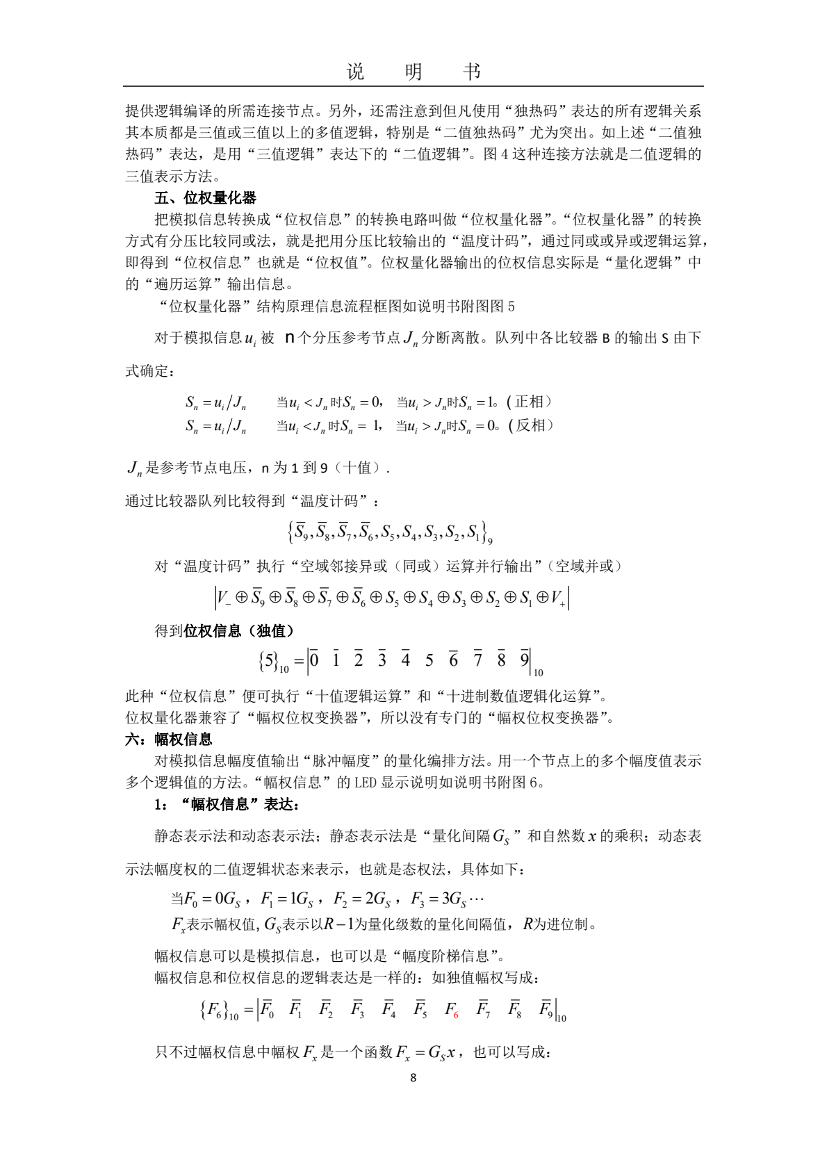
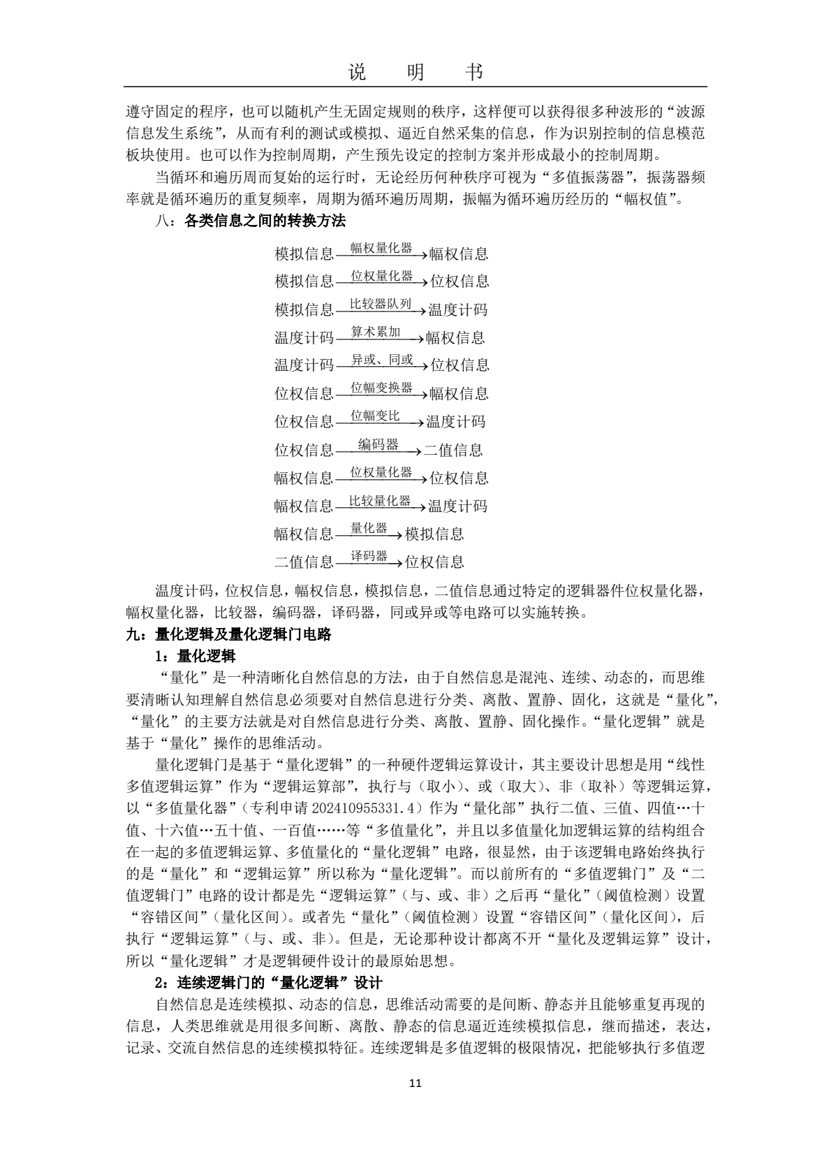
十进制数字计算机和多进制计算机原理:十进制数字计算机和多进制计算机原理本质是“独值”逻辑运算。十进制数字计算机和多进制计算机先把“模拟信息”通过偏置方法转换成“连续逻辑信息”,之后再通过“量化器”把“连续逻辑信息”量化成“位权信息”和“幅权信息”,由于“幅权信息”是“独值”信息的串行时序循环链,“位权信息”是“独值”信息的并行秩序遍历环。
因此在电路实现中“位权信息”是用“一条线路表示一个逻辑值”或“一个连接节点表示一个逻辑值”,因此可以用“十条线路为一组表示十个逻辑值”,用N条线路表示N个逻辑值,所以“位权信息”可以在不产生“新的逻辑器件”的前提下,用现有的二值元件进行“十值数字运算”和多值数字运算,因为“用十条线路表示十个逻辑值”的方法和用N条线路表示N个逻辑值的方法,把“串行运行”的十个及N个逻辑值用“并行的方式”在空间展开,针对每个逻辑值的运算不是通过时间步骤和复杂的十值和N值逻辑门实现,而是通过对空间分布的十值十条线路和二值逻辑元件进行并行编码连接实现逻辑运算和数值编码运算。此种运算方法在驳回专利申请201710023530.1,1201711119713.X,201910156036.1,201910155703.4,等多件专利申请都是这样运算的。
十进制计算机是基于“独值”量化逻辑理论而实现的独值逻辑计算机,有十进制数字计算机,十进制网络计算机,十进制模拟计算机,十进制模糊计算机等;十进制计算机实现了计算机类型多样化,计算机进位系统的多值化;方便用户有更大的类型选择空间,使用户实现更专业的更高效多值运算体验。计算机类型的多样化,使用户精准的选择适合自己的计算机类型,从而事半功倍;计算机运算逻辑值的多值化,使用户可以选择适合自己专业的运算系统,使工作更高效;这些实质的应用彻底打破了二值逻辑计算机的垄断,更突破了数据安全的屏障,建立起数据壁垒,使计算机数据更为安全专业,使运算系统朝着运算多值化、运算类型多样化、信息安全专业化的时代发展。
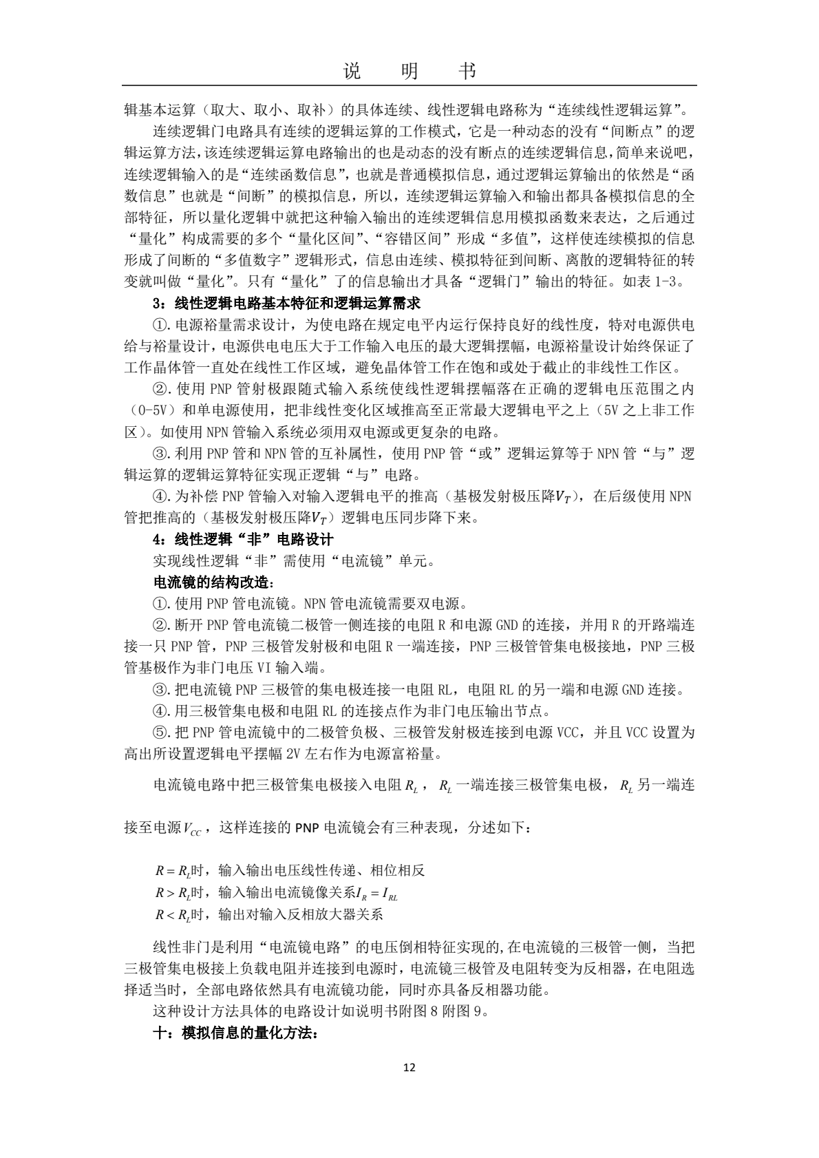
本次公开展示的是“十进制量化逻辑门电路”,“十进制量化逻辑门电路”包含:十值取大门,十值取小门,十值取逆门,十值求同门,十值取异门等。申请附图的每张图参数齐全,读者可依图中参数直接仿真、搭建实验电路。各逻辑门电路逻辑关系正确,说明书附图中亦有“狄摩根律”验证仿真。读者可自行仿真或实验制作验证。
说明书(门电路)_0000.png 说明书(门电路)_0001.png 说明书(门电路)_0002.png 说明书(门电路)_0003.png 说明书(门电路)_0004.png 说明书(门电路)_0005.png 说明书(门电路)_0006.png 说明书(门电路)_0007.png 说明书(门电路)_0008.png 说明书(门电路)_0009.png 说明书(门电路)_0010.png 说明书(门电路)_0011.png 说明书(门电路)_0012.png 说明书(门电路)_0013.png 说明书(门电路)_0014.png 说明书(门电路)_0015.png 说明书(门电路)_0016.png 说明书(门电路)_0017.png 说明书(门电路)_0018.png 说明书(门电路)_0019.png 说明书附图(门电路)_0000.png 说明书附图(门电路)_0001.png 说明书附图(门电路)_0002.png 说明书附图(门电路)_0003.png

回复

使用道具 举报

您需要登录后才可以回帖 登录 | 立即注册

本版积分规则

QQ|小黑屋|Archiver|手机版|硬汉嵌入式论坛

GMT+8, 2026-2-26 07:51 , Processed in 0.250802 second(s), 26 queries .

Powered by Discuz! X3.4 Licensed

Copyright © 2001-2023, Tencent Cloud.

快速回复 返回顶部 返回列表