硬汉嵌入式论坛

 找回密码
 立即注册
查看: 732|回复: 2
收起左侧

分享傅里叶级数的推导过程

[复制链接]

117

主题

637

回帖

1003

积分

至尊会员

积分
1003
QQ
发表于 2025-11-7 15:45:10 | 显示全部楼层 |阅读模式
本帖最后由 会飞的猪_2020 于 2025-11-7 15:45 编辑

【2022浙江大学信号与系统(含配套课件和代码) - 胡浩基老师】 【精准空降到 00:00】 https://www.bilibili.com/video/B ... 4eb3f2a453bb127&t=0

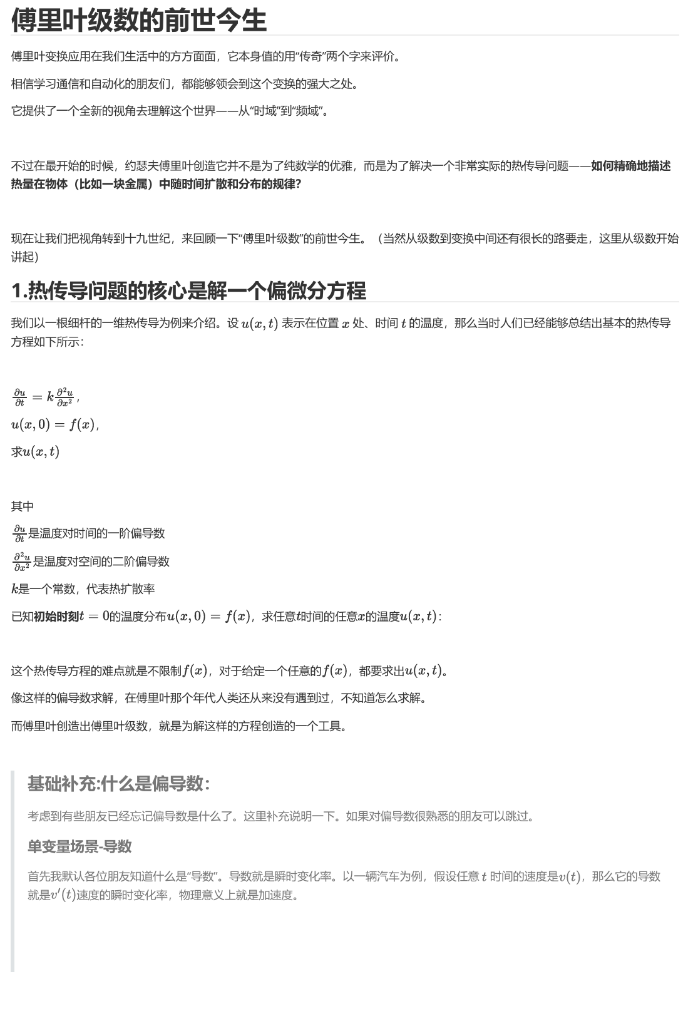
选自胡浩基老师的傅里叶级数的课程的前一个小时的内容。讲的非常的好深入浅出,让观看的人明白,原来如此!


我自己做的笔记如下(可能有笔误和疏漏):
[信号与系统]第三章_傅里叶级数的前世今生.pdf (948.67 KB, 下载次数: 20)

傅里叶级数1.png
傅里叶级数2.png
傅里叶级数3.png
傅里叶级数4.png
傅里叶级数5.png
傅里叶级数6.png
傅里叶级数7.png

回复

使用道具 举报

0

主题

1

回帖

1

积分

新手上路

积分
1
发表于 2025-11-7 19:31:45 | 显示全部楼层
Thanks a lot
回复

使用道具 举报

1万

主题

7万

回帖

12万

积分

管理员

Rank: 9Rank: 9Rank: 9

积分
121120
QQ
发表于 2025-11-8 00:04:57 | 显示全部楼层
谢谢楼主分享,早期我看是看西电郭宝龙老师的国家精品课程学习的。
回复

使用道具 举报

您需要登录后才可以回帖 登录 | 立即注册

本版积分规则

QQ|小黑屋|Archiver|手机版|硬汉嵌入式论坛

GMT+8, 2026-2-24 08:33 , Processed in 0.053951 second(s), 27 queries .

Powered by Discuz! X3.4 Licensed

Copyright © 2001-2023, Tencent Cloud.

快速回复 返回顶部 返回列表